欢迎访问北京强企知识产权研究院!
“反向混淆”情形下商标侵权判定的考量因素研究
来源:知产力 日期:2022/01/10 浏览量:2121
本文结合商标侵权认定一般标准,探讨在“反向混淆”特殊情形下判定市场混淆需重点考量的影响因素。


作者 | 王永红 北京市中伦(广州)律师事务所
         兰琪琪  中南财经政法大学知识产权法硕士
编辑 | 玄袂



引言


“反向混淆”源于传统的商标混淆理论,其相较于“正向混淆”所产生的混淆方向相反,通常是指在先注册商标被误认为来源于在后使用人,从而损害在先权利人的商标注册权。近年来,由于商业市场发展迅速,“反向混淆”作为一种新型商标侵权形态逐渐出现在司法实践中。我国立法虽然没有明确“反向混淆”的判定规则,但法院在裁判中引用“反向混淆”概念的情形越来越多。[1]


实践中,对“反向混淆”存在如下认知误区:一是误认为反向混淆与正向混淆应当适用不同的商标侵权判定标准;二是误认为未经实际使用的商标在先权利人能够要求在后使用人承担侵权责任。基于此,有必要结合商标侵权认定一般标准,探讨在“反向混淆”特殊情形下判定市场混淆需重点考量的影响因素。


1
问题的提出

2013年《商标法》修改新增“混淆可能性”构成要件,在构成“商品类似”和“商标近似”的基础上,应达到“容易导致混淆”才能认定商标侵权。商标通过注册制度获得原始权利,但随着商标被投入市场使用而拥有显著度,商标最本质的识别功能才愈发显现。商业标识经过市场化后会产生区别于原始权利的附加公共属性,从《商标法》立法变化可见,对商标侵权的认定逐渐脱离于标识本身的客观比对,更趋向于结合商标之市场价值属性及影响范围综合判断。


在被诉侵权标识与在先注册商标有一定相似性的情况下,基于传统正向混淆理论,若认定不产生在后使用人对被诉侵权标识的使用指向在先权利人的效果,才进一步讨论“反向混淆”的可能性,即判断在先注册商标是否会被误认为来源于在后使用人。“反向混淆”侵权认定的特殊性在于,在后使用人对于被诉标识的投入及使用可能产生区别于在先权利人的巨大市场价值,在遵循商标侵权判定一般规则的基础上,分析法院在“反向混淆”情形下对“混淆可能性”认定考量因素之偏重,总结“反向混淆”司法实践之积极效果,对于商标效益及市场公平的实现具有重要意义。


2
“反向混淆”情形下“混淆可能性”考量因素之偏重

《最高人民法院关于审理商标授权确权行政案件若干问题的规定》(法释〔2020〕19号)第十二条列举了“混淆可能性”考量因素包括商标标志的近似程度、商品的类似程度、请求保护商标的显著性和知名程度、相关公众的注意程度、其他相关因素。同时,商标申请人的主观意图以及实际混淆的证据可以作为判断混淆可能性的参考因素。


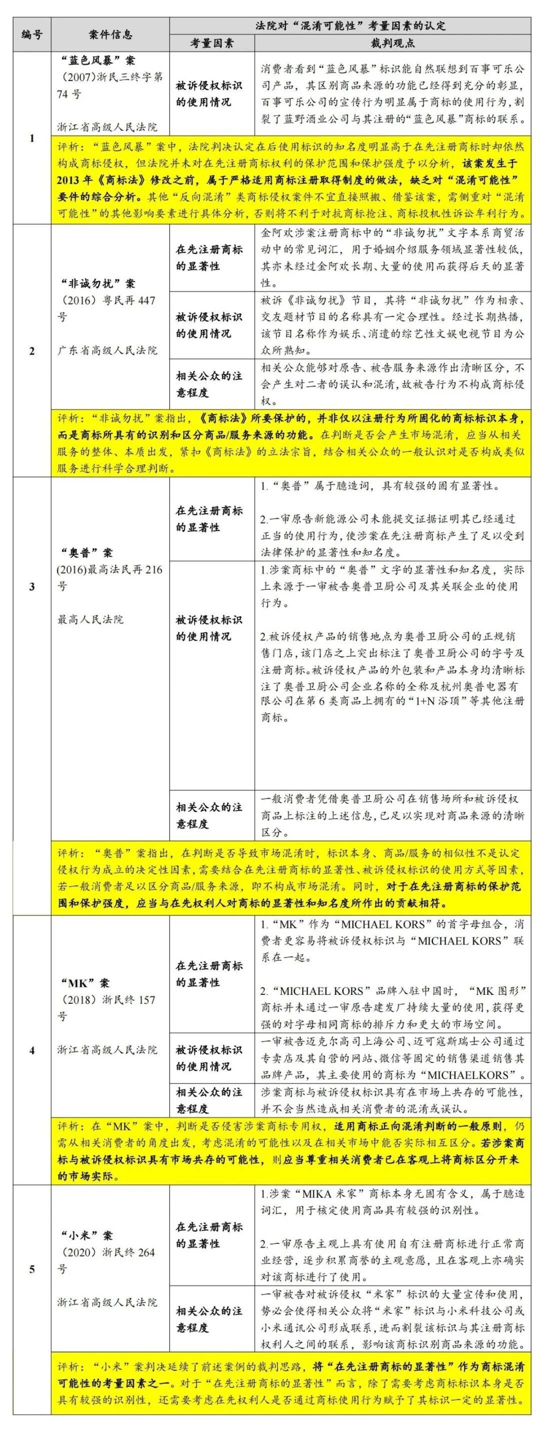
本文选取不同时间跨度、裁判观点具有典型代表意义的五则案例展开评析,尝试解构法院对于“反向混淆”情形中商标侵权考量要素的倾向性观点(案件信息及法院认定详见附表:“反向混淆”典型案例裁判观点梳理)。在上述典型案例中,法院的司法裁判倾向随着立法发生变化,在具体分析“混淆可能性”各项要素时,不局限于“商标相似性”、“商品/服务相似性”的判定,而是立足于对现有市场竞争格局的平衡与维护,更注重判断该种使用行为是否导致商标最本质识别功能的混淆,即侧重于从在先注册商标的显著性、被诉侵权标识的使用情况、相关公众的注意程度等方面综合考量是否存在“混淆可能性”


(一)在先注册商标的显著性


商标作为在商业环境中使用的标识,其根本价值在于帮助相关消费者区别及识别商品/服务来源,即具有一定的显著性。无论是基于标识自身固有属性或商标实际使用情况,若在先注册商标无法发挥其可识别作用,则该商标的显著性便较为薄弱,当此类商标作为“反向混淆”情形中的在先注册商标时,主审法院不宜照搬传统救济模式,否则将会更大程度地忽视消费者的内心认知,进而致使公共利益折损。[2]


对于在先注册商标保护范围的界定上,司法裁判中也会从商标权人对于其在先注册商标使用的主观意图考量在先权利人对涉案商标显著性的贡献程度。在“奥普”案再审程序中,最高院明确指出“对于该权利的保护,应当与对该商标的显著性和知名度所作出的贡献相符”。相比之下,在“蓝色风暴”、“小米”案中,在先权利人均投入了大量精力使得涉案标识与其商品产生紧密联系,故其诉讼请求最终获得主审法院的支持。


面对商标注册制度对商业标识发挥市场价值的局限性,若在先权利人怠于使用其注册商标却试图通过“放鱼养鱼再企图杀鱼”[3]等手段攀附在后使用标识知名度谋取巨额利益,显然有悖公平正义的原则。因此,为了鼓励诚信经营、打击试图不劳而获的行为,应当结合在先权利人对商标显著性的贡献程度衡量其维权的合理范围


(二)被诉侵权标识的使用情况


在“反向混淆”情形中,被诉侵权标识一般通过在后使用人的市场投入,产生与在后使用人市场产品相关联的效果。这种关联效果是否会波及在先注册商标的识别性,需要进一步从被诉侵权标识的使用方式、范围、频率等因素比较两项商业标识是否在相关市场及消费群体之间可区分,并结合在后使用人的主观意图分析被诉侵权标识的使用是否具有正当性。[4]


在“MK”案二审中,浙江高院认为迈克尔高司上海公司、迈可寇斯瑞士公司通过专卖店及其自营的网站、微信等固定的销售渠道销售其品牌产品,其主要使用的商标为“MICHAELKORS”,而对作为“MICHAELKORS”简称的被诉侵权标识的使用行为较为谨慎、谦抑,在主观上迈克尔高司上海公司、迈可寇斯瑞士公司无意与涉案商标造成混淆或误认,掠夺或淹没涉案商标已经形成的商业成果和声誉,在客观上消费者浏览、购买被诉侵权商品时能清楚地认知其所接触的为“MICHAELKORS”品牌商品,并不会对商品的来源产生混淆或认为与使用涉案商标的商品具有关联关系。


诸如此类情形,若在后使用人严格规范使用商标标识、通过特定渠道提供商品/服务、在被诉侵权标识周围明确标注自己的企业名称或其他商标,且在客观上能够准确指引商品/服务来源的,则不构成市场混淆,不应当认定在后使用行为构成侵权。


(三)相关公众的注意程度


判断被诉行为是否导致混淆误认,主要从相关公众的一般认识出发,实践中,在个案的考量中往往将“是否造成相关公众的混淆”作为具体争议的论述重点,[5]相关公众的注意程度是“混淆可能性”认定的基础核心要素。在“反向混淆”情形中,由于在先注册商标与被诉侵权标识使用范围及强度的差异,也会随即形成在先权利人和在后使用人市场范围及结构具有明显区别的竞争格局,从相关公众的认知来进行具体判断时,发生市场混淆的可能性通常较低。


在“非诚勿扰”案再审中,广东高院认为被诉《非诚勿扰》节目,其将“非诚勿扰”作为相亲、交友题材节目的名称具有一定合理性,经过长期热播,作为娱乐、消遣的综艺性文娱电视节目为公众所熟知。即使被诉节目涉及交友方面的内容,但与原告商标所属第45类的“交友服务、婚姻介绍”在服务目的、内容、方式和对象上均区别明显,以相关公众的一般认知,能够对该服务来源作出清晰区分,不会对二者的服务来源产生误认和混淆。


由此可见,为了保证具体侵权判定的公正性,司法实践应当警惕过分考虑商业标识、商品/服务的固有相似性,更应当具体结合涉案标识的实际应用场景,紧扣《商标法》立法宗旨,从相关公众的一般认识出发充分考察混淆、误认可能性


3
“反向混淆”司法实践之积极效果

纵观“反向混淆”下在先权利人与在后使用人各自权益,在先权利人具有法定的权利基础,在后使用人通常通过使用获得区别于法定权利的市场权益,实际上,这种在后形成的市场权益所产生的附加属性是商标的最根本价值。从目前司法实践来看,已逐渐注重从商标的基本价值及维护商业发展出发,合理、有效分配在先权利人与在后使用人各自的权责,并在一般原则基础上寻求更为开放、包容的解决思路。


(一)推动权利人主动维护已注册商标


我国实行的商标注册取得制度,随之滋生的商标囤积等不良行为,依然是行政主管机关的治理痛点。[6]若是过分僵化地将商标“反向混淆”纳入商标侵权类型之中,则容易导致商标领域的投机性诉讼牟利行为,也即在先权利人能够以较低的商标注册申请及维护成本实现高额的商标侵权损害赔偿,显然加大了市场经营主体商誉建设的风险。众所周知,商誉的建设与维护离不开优质商品或服务的口碑、大规模的广告宣传推广及社会责任的承担等多重因素,需要市场经营主体投入大量精力开展。


联系《商标法》第六十四条规定,注册商标专用权人不能证明此前三年内实际使用过该注册商标,也不能证明因侵权行为受到其他损失的,被控侵权人不承担赔偿责任。我国对于三年未使用的商标不予赔偿救济,体现了商标法体系内贯彻的比例原则[7]对于已注册商标的保护范围应当根据其实际使用情况界定,不仅有助于激发市场参与者积极使用商标、打击商标囤积浪费社会资源的行为,更有利于激活商标市场活力并鼓励市场经营主体诚实信用的商业行为


(二)加强对商业标识使用的审慎注意义务


商业标识的使用承载并凝聚着企业的商誉价值,若企业在对于商业标识的使用已产生相当的市场规模后被认定侵权,停止使用其经过长时间投入并维护的商业标识将会导致其市场份额的缩减并造成巨额的经济损失。因此,“反向混淆”这类特殊案件中,也进一步提醒商业标识使用人应加强审慎注意义务,在市场投入并使用一项商业标识时,应采取措施尽可能地排除侵犯他人在先权利的风险,比如对计划使用的标识进行同类近似检索、了解相关标识的使用历史、及时申请注册商标或获得权利人的许可等


实践中,往往会出现一些较为复杂、不统一的情况,比如对于商标近似、商品/服务类似的判断存在一定主观上的偏差、界限上的模糊,在后使用人若能证明其对于被诉侵权标识的使用已采取合理的规避措施,尽到审慎注意义务,增加了更多的识别信息以区别来源,司法裁判应当充分考虑在后使用人主观善意之因素,基于公共利益平衡考量给予在后使用人恰当、合理的倾向性保护


(三)尊重商标市场共存可能性


最高人民法院在《关于充分发挥知识产权审判职能作用推动社会主义文化大发展大繁荣和促进经济自主协调发展若干问题的意见》(法发〔2011〕18号)中指出,“认定商标近似应根据各方面因素综合判定,注意尊重已经客观形成的市场格局,防止简单地把商标构成要素近似等同于商标近似,实现经营者之间的包容性发展”。根据该意见,若相关消费者已经能够对涉案标识作出区分,则表明涉案标识在事实上具有市场共存可能性,判定商标侵权反而会造成相关消费者识别成本的增加和市场秩序的混乱


在“MK”案二审中,浙江高院认为“被诉侵权标识中已经凝聚了其商业信誉和竞争优势,应当获得认可和保护,允许被诉侵权标识与涉案商标适当的共存,实现经营者之间的包容性发展。”具体而言,当在后使用人对于被诉侵权标识的使用属于商业使用,且没有任意扩张商标使用范围,其仅是通过广泛的市场推广和宣传便在相关消费者中产生了较强的识别度,如果法院此时仅依据通常的商标侵权标准及责任承担方式,责令停止使用被诉侵权标识,在后使用人及相关消费者权益均会遭受重创。


因此,若在先注册商标与被侵权标识在各自市场范围中能够实际区分,被诉侵权标识经过使用实际上不会产生市场混淆,商标共存便能够作为维护各方权益的创新型解决方式,有助于稳定市场竞争秩序、促进市场经济良性发展,营造更为多元化的商业环境


4
结语

对商标“反向混淆”行为进行法律规制的必要性在于,保护拥有在先注册商标的弱小企业不因大企业的广告宣传投入而被淹没,维护小企业的产品独立资格及潜在的市场发展空间,但这绝对不能成为小企业绑架大企业进行投机性诉讼牟利行为的利器。在“反向混淆”情形下的具体案件中,在遵循商标混淆认定的一般原则基础上,更需要特别结合在先注册商标及被诉侵权标识使用的具体场景、相关消费者的认知程度进行综合认定。简而言之,为了实现在先权利人、在后使用人、相关消费者的三者利益平衡,司法实践应当尊重相关消费者是否客观上能够区分开涉案标识的市场现实,探索商标共存等多元化创新型纠纷解决方式,鼓励市场主体诚信经营,不支持不劳而获、有违公平竞争的行为。


(北京市中伦(广州)律师事务所马立洋 对本文亦有贡献)


附表:“反向混淆”典型案例裁判观点梳理

图片

010-57297529