欢迎访问北京强企知识产权研究院!
媒体报道
中国已加入《海牙协定》,外观设计专利可通过海牙体系进入90+国家寻求保护
来源:知识产权进行时 日期:2022/02/07 浏览量:1551

中国已加入海牙体系,覆盖国家总数达到94个。中国政府于2022年2月5日交存了《海牙协定》1999 年日内瓦文本的加入书。中国是1999年文本的第68个缔约方海牙联盟第77位成员。


本文将汇总缔约方名单、费用标准、1999年文本等资料

图片

海牙体系为国际外观设计保护提供了一种直接的解决方案,无需在各个国家或地区单独提出多项申请。用户在线提交一份国际申请,即可在90多个国家注册多达100项外观设计。一件国际注册相当于若干件国家或地区注册

随着中国的加入,中国所有的设计者将能够使用国际外观设计体系在海外保护和推广其外观设计,节省时间和金钱。一些在海牙成员国设有工厂等机构的较大型中国企业,如小米、联想等,已经在使用海牙体系——这突出表明了对更方便快捷的国际经营方式的需求。

当中国的加入于2022年5月5日生效时,外国设计者进入中国市场将更为容易。用一件申请,缴纳一组费用,即可在包括中国在内的94个国家申请保护。

工业品外观设计是指物品的装饰。工业品外观设计可以包括三维特征(如物品的形状),也可以包括二维特征(如图案、线条或颜色):最近,图形用户界面或虚拟世界中的物品正在成为流行的外观设计形式。

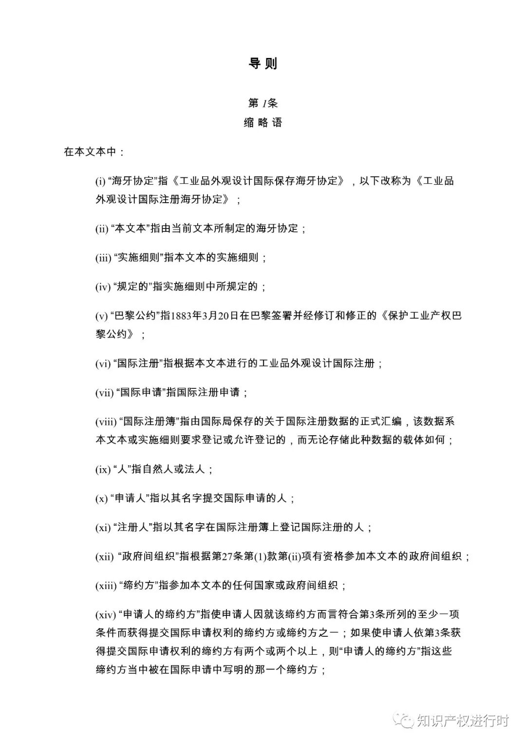
中国加入海牙体系的特定声明
图片

目前已经生效的缔约方

图片
海牙体系:费用表(2015年1月1日生效)
图片
图片
图片

海牙协定下的个人费用
图片
图片

图片
图片
图片
图片
图片
图片
图片
图片
图片
图片
图片
图片
图片
图片
图片
图片
图片
图片
图片
图片

图片
图片
图片
图片
图片
图片

010-57297529