欢迎访问北京强企知识产权研究院!
浅析商标指示性使用的认定标准
来源:IPRdaily 日期:2022/11/03 浏览量:1660
“指示性使用也是商标侵权案中未构成侵权的主要抗辩理由之一,但由于我国《商标法》对此并未有完善的规定,本文将从这一概念的来源和司法案例入手探究指示性使用的认定标准。”

来源:IPRdaily中文网(iprdaily.cn)
作者:李洪江 闫笑男

商标的核心功能是区分商品或服务的来源,区分作用则需要通过实际使用来得以实现,因此商标的生命力在于使用。《商标法》保护注册商标专用权,其中包括商标禁止权,即商标注册人可以禁止其他单位和个人,未经许可擅自在与其核准商品或服务项目相同或类似的商品或服务上使用与注册商标相同或近似的商标的权利。但此处的禁止权并非禁止他人以任何方式使用注册商标,注册权人无法禁止他人对其商标进行合理使用,《商标法》第五十九条限定了合理使用的范围,包括直接表示商品质量、功能等特点的,或含有地名的商标,注册商标专用权人无权禁止他人使用。但实践中,为表明自己是他人品牌的销售商、说明自己的零件产品适配用途、或为他人品牌的产品提供维修服务、或权利用尽状态下转卖商品时,往往需要使用该品牌进行描述或指代,理论界将此种使用情形成为“指示性使用”。指示性使用也是商标侵权案中未构成侵权的主要抗辩理由之一,但由于我国《商标法》对此并未有完善的规定,本文将从这一概念的来源和司法案例入手探究指示性使用的认定标准。

指示性使用的概念来源


理论界普遍认为,“指示性使用”这一概念来源于美国,且正式确立于1992年美国的NewKids案,该案中被告是两家报社,二者分别出版的两份报纸中均涉及一份调查问卷,调查问卷的内容包含题目“哪5个是你最喜欢的?”,答案选项包含了流行音乐组合“New Kids On The Block”,据此,该组合起诉两家报社,认为他们在商业活动中未经许可使用了前述商标,美国联邦第九巡回上诉法院认为“商业用户有权获得名义合理使用辩护,只要他符合以下三个要求:首先,如果不使用该商标就不易识别的此项产品或服务;其次,在合理限度内进行使用;第三,用户不得做任何暗示与商标持有人有赞助或认可关系”。但指示性使用的认定标准在美国的发展并非一帆风顺,后续也经过激烈的学术争论,历经The Beach Boy案和Century 21 Real Estate CorpV. Lengding Tree案,最终第三巡回上诉法院采用两步走的认定方法,即先由原告提供可能造成混淆的初步证据,再根据NewKids案确立的规则进行分析。此后,欧盟、德国、英国均以立法的形式对指示性使用进行了规定,即在必要时需说明商品服务的用途,尤其是在配件或零售件领域,以符合工商业诚实信用原则的方式使用他人商标的,不属于商标侵权行为。

我国关于指示性使用的相关规定


《商标法》第五十九条仅对合理使用进行了限定,且仅限于描述性使用的范围。但指示性使用的身影仍然出现在了一些规范性文件中,例如《国家工商行政管理局关于禁止擅自将他人注册商标用作专卖店(专修店)企业名称及营业招牌的通知》第2条规定:商品销售网点和提供某种服务的站点,在需说明经营商品及提供服务的业务范围时,可使用“本店修理××产品”“本店销售××西服”等叙述性文字,且其字体应一致,不得突出其中商标部分。《北京市高级人民法院关于审理商标民事纠纷案件若干问题的解答》第26个问题的解答指出:“构成正当使用商标标识的行为应当具备以下要件:(1)使用出于善意;(2)不是作为自己商品的商标使用;(3)使用只是为了说明或描述自己的商品。”第27个问题的解答,列举了属于正当使用商标标识的行为,其中第(3)项行为是:“在销售商品时,为说明来源、指示用途等在必要范围内使用他人注册商标标识的”。

此外,根据最高院和部分地方高院的政策指导文件可知,指示性使用通常被认为包含于正当使用中,例如:《最高人民法院关于充分发挥知识产权审判职能作用推动社会主义文化大发展大繁荣和促进经济自主协调发展若干问题的意见》第22条规定“被诉侵权人为描述或者说明其产品或者服务的特点而善意合理地使用相同或者近似标识的,可以依法认定为正当使用”,《江苏省高级人民法院侵害商标权民事纠纷案件审理指南》第6.1.2 条规定“指示商品或服务特点、来源等的指示性使用在产品修理、零配件制造、产品销售、产品组装等商业领域中,经营者为了向消费者描述其制造、销售的商品或提供的服务内容、来源等,应当允许其合理使用商标权人的商标。但经营者必须遵守指示性合理使用的规则,在使用时应当基于诚信善意,不能以描述的需要为由随意扩大使用商标权人的商标,使用商标的具体形式、程度应保持在合理范畴之内,不会对商标权人的合法权益造成损害。”《四川省高级人民法院侵害商标权案件审理指南》8.5 条提到“审查被告是出于描述、说明商品的目的善意使用相关标识,还是出于攀附他人商誉等不当目的恶意使用原告商标;”《北京市高级人民法院关于审理商标民事纠纷案件若干问题的解答》第27项回答“在销售商品时,为说明来源、指示用途等在必要范围内使用他人注册商标标识的”等等。

但由于上述指导性文件位阶较低,且具有地域局限性,尚无法避免法律条文相对司法实践的滞后性,因此,关于指示性使用的认定和判断标准仍需参考司法案例的审判观点。

指示性使用的司法案例观点


作为侵权抗辩的重要理由之一,司法实践中早有指示性使用的观点出现,相比法律条文的规定也更为先进。但也正是由于立法阶段的空白,从而导致司法判例观点不一,本文将对部分代表性案例进行评述,以兹探究指示性使用在司法实践中的应用标准。

(一)司法判例对指示性使用的界定


在(2014)浙台知民初字第108号郭东林与徐梦珂侵害商标权纠纷案中,法院认为“为指示其所销售商品的品牌信息,在商品名称中标明商品品牌应属于商标指示性使用。”在(2014)苏知民终字第0142号联想(北京)有限公司与顾某某侵害商标权纠纷案中,法院认为“商标的指示性合理使用是指经营者在商业活动中善意合理地使用他人注册商标以客观说明自己商品或者服务的来源、用途、服务对象及其他商品本身固有的特性,一般要求使用者系基于诚信善意,使用商标的具体形式、程度也应保持在合理范畴之内,且未对商标权人的合法权益造成损害。”在(2019)辽07民初22号北京九牧厨卫股份有限公司与葫芦岛市龙岗区汇雨五金商行商标权权属、侵权纠纷案中,法院认为“商标的指示性使用是指经营者在商业活动中善意合理地使用他人注册商标,客观地说明自己商品或服务源于他人的商品或服务。”在(2021)沪73民终596号克鲁勃润滑剂(上海)有限公司等与袁建国等侵害商标权纠纷案中,法院认为“商标的合理使用包括叙述性使用、指示性使用、说明性使用等。所谓指示性使用是指使用人善意、合理地使用权利人的商标,并客观而无歧义地说明自己商品的性质。”另有(2018)皖01民初624号“周黑鸭”商标侵权案和(2015)京知民初字第1944号“老干妈”商标侵权案中,法院认为“商标法上的指示性使用是指为指明产品服务的种类而使用他人的商标,同样该种使用情形下,应当不致引起一般消费者或者相关公众对商品来源产生混淆误认或不恰当联想,否则即非指示性使用。实践中商标指示性使用是指,在销售商品时,为说明产品来源、指示产品用途等在必要范围内使用他人注册商标标识的行为,属于正当使用他人商标标识的行为”等等。司法观点中频频出现对“指示性使用”的定义,也透露出构成指示性使用需基本满足“善意”和“合理必要”等要件。

(二)指示性使用构成要件的审判观点


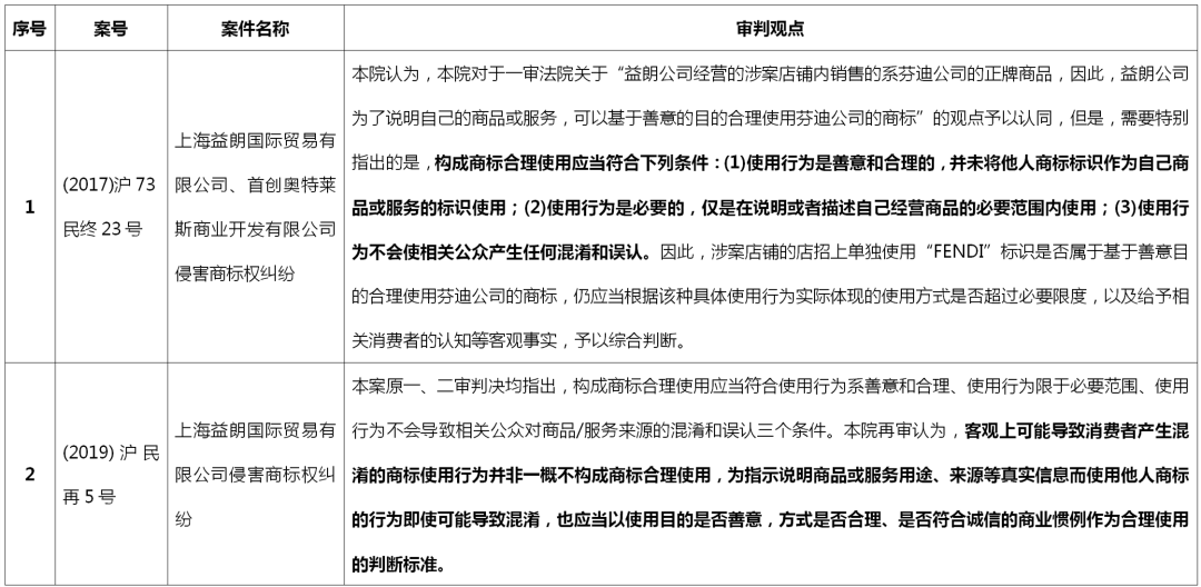
司法实践对指示性使用的构成要件观点不一,主要集中在二要件说、三要件说。二要件说即指商标指示性使用需满足主观上出于善意和客观上需在合理的限度范围内。实践中,对于二要件中的“善意”与“合理必要”并无争议,争议点在于在满足前述两项标准后,是否需要考虑“不会产生混淆和误认的可能性”,此即为三要件说。实践中采取三要件说的司法案例占大多数,笔者在此借助相关案例进行阐述:

图片
图片
图片
图片
图片
图片

纵览上述相关司法案例审判观点可知,大多数案件中会把“使用行为不会使相关公众产生任何混淆和误认”作为指示性使用的要件之一。有的法院单独将不会造成混淆和误认作为一项标准,例如(2017)沪73民终23号案和(2018)皖01民初624号案;有的法院认为商标使用行为容易引起混淆与误认的即属于超出合理范围,例如(2014)苏知民终字第0142号案和(2019)湘民终7号案;也有法院认为正是由于商标使用行为超出合理必要的限度,故而引起混淆和误认,不构成商标指示性使用,如(2015)沪知民终字第185号案和(2020)辽01民初123号案。此外,如上述(2019)沪民再5号案中,再审法院为追求利益平衡,调整原一、二审判决的三要件说观点,认为客观上可能导致消费者产生混淆的商标使用行为并非一概不构成商标合理使用,即使可能导致混淆的也应综合考量善意、合理必要及商业管理等因素综合判断。

指示性使用的相关问题考量


理论与司法实践中,对于指示性使用是否为商标性使用和是否应当考虑混淆和误认存在一定的争议,这两项问题的厘清关系到指示性使用的认定标准,笔者认为存在讨论的必要性性。

(一)指示性使用是否为商标性使用

部分学者认为,指示性使用并非商标性使用,源于其并未发挥指示产品或服务来源的功能,其作用在于传达商品或服务的真实信息,并不会对其来源造成混淆。其中,冯晓青老师从商标法的基本原理出发,认为商标指示性使用是经营者使用商标向公众传达自己提供的商品或服务可以与他人的商品或服务配套或兼容等信息的一种行为,是对商标标志本身的使用,属于语言领域的使用行为,涉及的是信息的表达与传递,并未发挥识别来源的作用,不属于商标性使用,不应受到商标法的规制。相关案例也明确认定指示性使用并非商标性使用,如(2021)沪73民终596号、(2015)京知民初字第1944号案等。

也有部分学者肯定了指示性使用属于商标性使用,认为此时商标也的确起到了表示商品或者服务来源的作用,尽管并不是来自抗辩人,但其使用的目的具有合理性。相关案例如(2020)豫01执82号,该案中法院先是肯定被诉侵权行为属于商业性使用行为,再行依据三要件说判断被诉侵权行为是否属于指示性使用。

笔者认为,根据《商标法》第48条的规定,商标性使用的判断标准关键在于“用于识别商品来源”,而指示性使用并未破坏商标权人与相关商品和服务的联系,其实质使用的并非标识本身,而仅仅是对使用者提供的商品或服务进行客观陈述的工具,该标识的使用只是为辅助描述传达使用者所提供的真正意义上的商品或服务,因此商标指示性使用并非商标性使用。

(二)指示性使用是否应考虑混淆可能性


有学者认为,区分指示性合理使用和商标性使用的标准即为“使用不致引起一般消费者或相关公众对商品来源的误认或混淆”。众所周知,认定被诉侵权行为属于商标性使用行为继而容易引起混淆和误认的是判断商标侵权的必经阶段,按照该逻辑,如若明确指示性使用不属于商标性使用,则根本无需讨论混淆可能性的问题。然而实践中,指示性使用中实际上使用者并未将他人商标当作自己的或经授权的商标使用,而是在未割裂的商品与商标权人联系的前提下,为说明自己的商品和服务的特点、内容所必需进行的使用,例如“专业修理宝马车”、“华为手机适用数据线”等,我们无法证明此种使用方式完全不存在任何混淆可能性,除非拒绝使用任何他人商标,此时将给市场主体造成困扰,也更加会影响公众利益和自由竞争的市场秩序。因此若以完全不能造成任何混淆可能性为标准是不现实的,也是过于苛刻的。

指示性使用的构成要件归纳

010-57297529