欢迎访问北京强企知识产权研究院!
运营评论
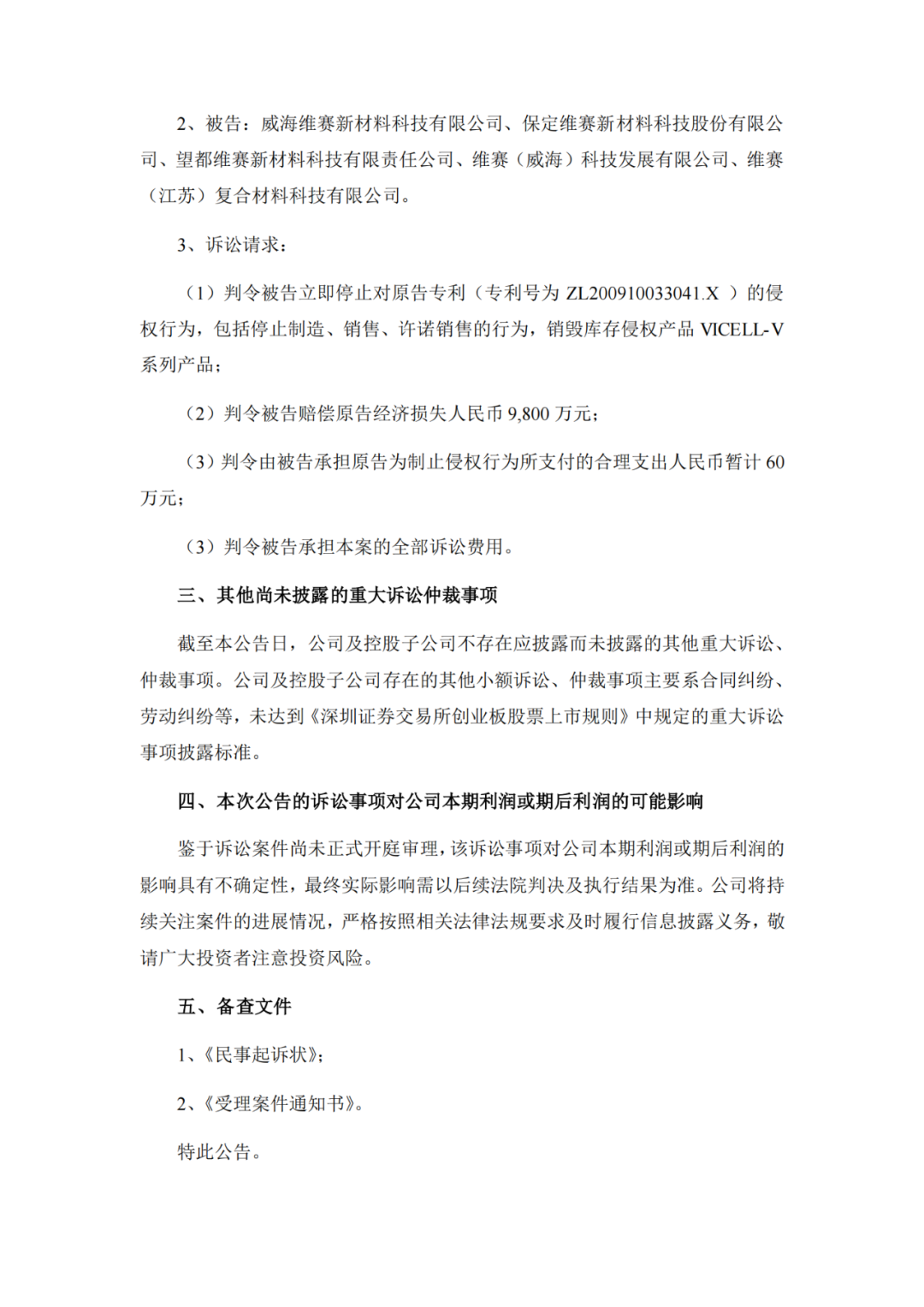
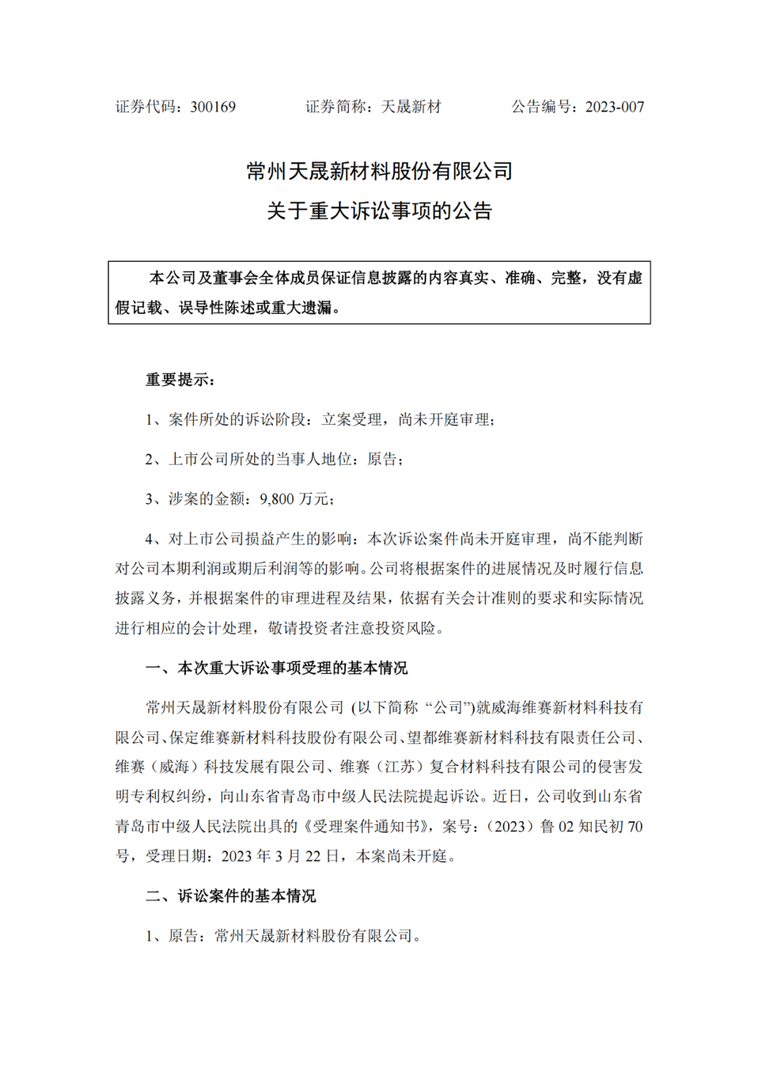
索赔9800万!维赛新材IPO遭天晟新材专利诉讼突击
来源:IPRdaily 日期:2023/03/31 浏览量:1512
“本次维赛新材涉诉的VICELL-V系列产品正是一种闭孔刚性联PVC发泡材料。”

2023年3月24日,常州天晟新材料股份有限公司(下称“天晟新材”)发布了一起重大专利侵权诉讼的公告,涉案金额为9800万。

天晟新材在公告中称,其近日收到了山东省青岛市中级人民法院出具的(2023)鲁02知民初70号《受理案件通知书》。作为这起专利纠纷的发起者,天晟新材以侵害发明专利权为由,在青岛中院向威海维赛新材料科技有限公司、保定维赛新材料科技股份有限公司、望都维赛新材料科技有限责任公司、维赛(威海)科技发展有限公司、维赛(江苏)复合材料科技有限公司(以下统称“维赛新材”或“被告”)提起专利诉讼。

目前,该案件已立案,尚未开庭审理。从公告内容来看,天晟新材认为上述被告的VICELL-V系列产品侵犯了其ZL200910033041.X号专利,因此天晟新材请求法院判令被告停止侵权行为并销毁库存VICELL-V系列产品,索赔经济损失合计9800万元。

图片

据悉,天晟新材成立于1998年,于2011年在深交所创业板上市,主要从事高分子发泡的研发、生产和销售,产品包括软质发泡材料、结构泡沫材料以及上述材料的后加工产品。

维赛新材(VISIGHT)成立于2011年,是一家是集高强度轻质结构芯材产品的研发、生产和销售于一体的高新技术企业,其产品主要应用于风力发电、航空航天、船舶、轨道交通、新能源汽车等高端复合材料制造领域。

今年3月1日,维赛新材在深交所递交招股书拟在主板上市。维赛新材将天晟新材列为同行业主要竞争对手并在招股书中表示,天晟新材发泡材料业务具体包括以PE和EVA塑料发泡产品、SBR和CR 等橡胶发泡产品为代表的软质发泡材料及以PVC泡沫为代表的结构泡沫材料产品。其中,天晟新材的PE和EVA、SBR和CR等材料与维赛新材公司的产品功能、应用领域及客户群体均存在较大差异。不过,天晟新材的PVC泡沫材料与其产品功能、应用领域及客户存在相似。

招股书显示,维赛新材的主要产品为PVC结构泡沫、PET结构泡沫、Balsa木芯材。从数据上来看,PVC为维赛新材的主力产品,报告期内,PVC材料占其主营收入近80%甚至以上,本次维赛新材涉诉的VICELL-V系列产品正是一种闭孔刚性联PVC发泡材料。

图片
图片
图片
图片

可见,天晟新材发起的专利侵权之战可谓击在了维赛新材的“要害”上,不过其是否能够一击即中还需要看后续法院的审理。天晟新材选择在维赛新材IPO期间发起专利诉讼,或许是为了在此关键时刻打击对手。


附:公告全文
图片
图片
(原标题:索赔9800万!维赛新材IPO遭天晟新材专利诉讼突击)

来源:知联社 IPUnion
作者:丁一秋
编辑:IPRdaily赵甄          校对:IPRdaily纵横君
010-57297529